Introducción
José M. de la Torre Hernández
Presidente del Comité Científico del Congreso. Vicepresidente de la SEC
Comités ejecutivo, organizador y científico
Comité de selección de comunicaciones
Listado completo de comunicaciones
Índice de autores
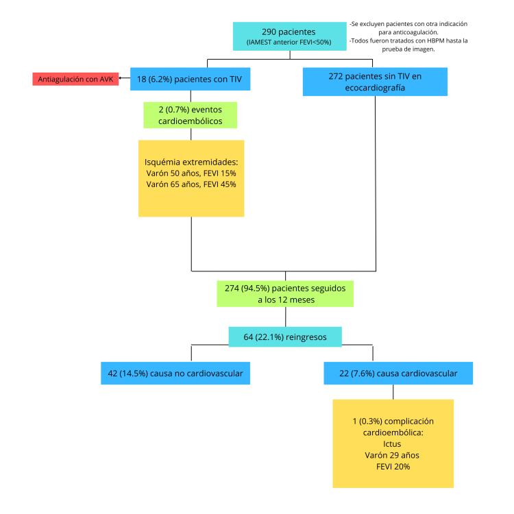
Introducción y objetivos: Los pacientes con infarto agudo de miocardio (IAM) anterior y disfunción sistólica pueden desarrollar trombo intraventricular (TIV) debido al estasis sanguíneo, el daño endocárdico y el estado proinflamatorio; lo que puede dar lugar a embolias sistémicas. Actualmente, existen lagunas en la evidencia para definir una estrategia óptima de prevención del TIV, y su manejo varía entre centros. El objetivo de este estudio es determinar la incidencia de complicaciones cardioembólicas en pacientes con IAM con elevación del ST (IAMEST) anterior y función sistólica del ventrículo izquierdo (FEVI) inferior al 50%.
Métodos: Estudio observacional, prospectivo, y unicéntrico que incluyó pacientes consecutivos ingresados por IAMEST anterior y FEVI inferior al 50%, entre octubre de 2016 y diciembre 2022. Se excluyeron los pacientes que fallecieron durante el ingreso y aquellos con otra indicación de anticoagulación. Según el protocolo del centro, todos los pacientes recibieron heparina de bajo peso molecular durante un mínimo de 4 días hasta la realización de la ecocardiografía. En caso de evidenciarse TIV se inició tratamiento con antagonistas de la vitamina K hasta la desaparición del TIV o en caso de persistencia hasta cumplir 6 meses de tratamiento.
Resultados: Se incluyeron 290 pacientes. La ecocardiografía transtorácica (con ecopotenciador) identificó TIV en 18 pacientes (6,2%), de los cuales 2 (0,69%) presentaron complicaciones embólicas durante el ingreso, consistentes en embolias sistémicas con afectación de las extremidades. Se realizó un seguimiento de 12 meses en 274 pacientes (94,5%; 16 pérdidas). Durante este periodo, se registraron 64 (22%) reingresos, de los cuales 22 (7,6%) fueron por causas cardiovasculares. Solo un caso (0,36%) correspondió a una complicación cardioembólica, tratándose de un ictus ocurrido aproximadamente un mes después del alta, en un paciente en el que no se evidenció trombo en la ecocardiografía.
|
Características de la muestra |
|||
|
Total pacientes |
Pacientes con TIV |
Pacientes con eventos embólicos |
|
|
Total, n |
290 |
18 |
3 |
|
Edad, media (DE) |
62,2 (14,4) |
58,9 (11,9) |
48,3 (18,15) |
|
Sexo femenino, n (%) |
75 (25,8) |
2 (11,1) |
0 |
|
Fumador activo, n (%) |
134 (46,2) |
1 (5,6) |
1 (33,3) |
|
Hipertensión arterial |
183 (63,1) |
8 (44,4) |
0 |
|
Diabetes mellitus, n (%) |
100 (34,5) |
1 (5,6) |
2 (66,7) |
|
Dislipemia, n (%) |
184 (63,4) |
8 (44,4) |
1 (33,3) |
|
Filtrado glomerular (ml/min/1,73 m2), media (DE) |
98,71 (40,82) |
106,5 (30,4) |
133,76 (45,32) |
|
FEVI, media (DE) |
36,1 (9) |
33,2 (10,3) |
48 (18,19 |
|
Killip IV, n (%) |
38 (13,1) |
3 (16,7) |
1 (33,3) |
|
FEVI: función sistólica del ventrículo izquierdo; DE: desviación estándar. |

Resultado.
Conclusiones: La incidencia de complicaciones cardioembólicas en pacientes con infarto anterior y FEVI < 50% fue muy baja, tanto en la fase aguda como durante el seguimiento al año, lo que valida la estrategia de anticoagulación descrita.